Back to Home Page of CD3WD Project or Back to list of CD3WD Publications

PREVIOUS PAGE TABLE OF CONTENTS NEXT PAGE


2. Potato post-harvest system


2.1. Importance of potato production and consumption in Kenya
2.2. Potato production characteristics in Meru district
2.3. On-farm post-harvest operations
2.4. Structure of the marketing system
2.5. Margins in the chain
2.6. Summary on functioning of market
2.7. Processing
2.8. Urban consumption


2.1. Importance of potato production and consumption in Kenya

In Kenya potato ranks as the second most important food crop after maize (Guyton et al., 1994). Potato production in Kenya in 1994/95 was 2.9 million bags (377,000 metric tons), which was a 15.5 percent increase from 1994/95 figures. The production of maize and other cereals registered a decline during the same period, which was attributed to the low rainfall. (CBS-Economic Survey 1995). Table 3 shows the changes in potato and maize production between 1991 and 1996.

Table 3: Development of potato and maize production in Kenya (million bags)

Year

1991/92

1992/93

1993/94

1994/95

1995/96

Maize

25.03

24.50

18.87

29.12

26.33

Potato

1.95

2.26

1.99

2.51

2.90

Source: CBS Economic Survey, 1995

The potato crop is grown mainly in the cool, high altitude areas with well distributed rainfall. The most suitable elevation is between 1,500 metres and 2,500 metres above sea level. The main potato growing areas are found in Central, Eastern and Rift Valley provinces. Central province produces more than 53 percent, while Eastern and Rift valley provinces produce a combined total of 44 percent. In Eastern Province, the main growing region is the Meru district in the areas around the slopes of Mount Kenya. In Central province nearly all the districts produce some potatoes, with Nyandarua district, which lies along the Aberdare mountain range, being the largest and most diversified potato producing area. In the Rift Valley, potatoes are grown in the Mau escarpment region in Dundori, Mau Narok and Molo, and in the western highlands of Kericho, Bomet and Uasin Gishu districts.

The most dominant varieties grown in Meru is Kerr's Pink and Ngure, which has close similarity with Kerr's pink, but which has a higher resistance to blight. In the other major producing areas such as Nyandarua district, Mau Narok and Molo, the white varieties such as Nyayo, Tana and other white varieties dominate. In Bomet, Kericho and Uasin Gishu districts, the red types such as Golof and Ngure are the main varieties grown.

2.2. Potato production characteristics in Meru district

In the Meru district potatoes are mainly produced in the Kibirichia sublocation and the Timau division located on the northern slopes of Mount Kenya. The main variety grown is Kerr's pink commonly known as "Mew potato" in terminal markets, but some farmers are also planting the Ngure variety which has a faded pink colour. The latter is competing with Kerr's pink, because it is more resistant to diseases and requires less chemical inputs.

Seed potato is both an input and output of potato production. Particularly in the case of red varieties, it is doubtful if the market can be sustained without adequate certified seed; although it does appear that the acute shortage reported in 1997 is no longer there, there is a general lack of awareness on the available sources of certified seed.

Planting for the long rains is done in October and November, followed by harvesting in January and February. The short rain crop is planted in March and April and harvested in July and August. A few farmers have installed irrigation systems using gravity by tapping water from the streams. The irrigated crop is planted mainly in January and February and in June and July, but farmers with adequate land can plant at any other time of the year. The harvesting time for the irrigated crop is timed to coincide with low market supplies and better prices.

Potatoes are planted as pure stands in ridges. The seed rate is 8-10 bags per acre. Di-Ammonium-Phosphate (DAP), a common fertilizer, is applied at the rate of 100 kg per acre. Farmers who keep livestock also apply farmyard manure before planting.

Table 4: Calendar of potato production in Meru


J

F

M

A

M

J

J

A

S

O

N

D

Long-rain crop

H

H








P

P


Short-rain crop



P

P



H

H





Irrigated crop

P

P



H

H


P

P


H

H

Key: P = Planting, H = Harvesting
Source: field survey

The potato growing farmers in Meru practice mixed farming, with potato being the main cash crop. In each season the average area planted with potato by each farmer ranges from 0.25 to 2.5 acres. All farmers plant at least two crops a year, but those with irrigation systems grow three crops a year. Rotation is done after 2 or 3 crops grown continuously on the same plot, but farmers with small farms are not able to rotate their potato crop regularly.

Farmers mostly affected by small land size are in the Karuri area in the upper parts of the Timau division. These farmers have been growing potatoes on the same plot of land, twice a year for more than ten years, and the yields have been decreasing every year. The area is also too cold and very few other crops can be grown, which limits chances of rotation. The Karuri farmers do not have title deeds for the land they occupy, and they are not willing to invest in irrigation systems until they are sure that they own the land.

Family and hired labour is used for the various processes such as land preparation, planting, weeding, harvesting, sorting and packaging. Harvesting rates range from 20 KSh to 50 KSh per bag harvested in different areas within Meru district with the lower payments being made in the Timau region.

The main production problem affecting potato farmers in Meru district is lack of certified seed. This means that the same seed is used for many years and may be a constraint to increased potato production, as it encourages disease multiplication. A drop in yields over the past few years in all the areas visited was attributed to lack of quality seed, since the seed currently in use is sometimes infested with bacterial wilt.

Other important constraints are late blight and virus diseases. The high price of fertilisers and fungicides makes it impossible for some farmers to follow the recommended application rates, and this also affects the yields.

Harvesting

Harvesting is done when the crop is mature and the stalks are dry. This is done by sharpened sticks or fork jembes to minimise damage to the tubers. Potatoes are harvested all at once per plot. The average yield is 60-70 bags per acre of good sorted crop for sale, but a few intensive farmers may realise up to 140 bags per acre in a good year. The Karuri area in the Timau division reported yields as low as 20 hags per acre during had seasons. When market demand is high, irrigated potatoes may be harvested before they are fully mature.

2.3. On-farm post-harvest operations

Sorting and grading

After harvesting, the potatoes in Meru are sorted into 4 grades. Grade 1 consists of the trig potatoes for sale. Grade 2 potatoes are egg-sized. They are kept as seed and excess quantities are sold. Grade 3 is sorted for home consumption and some may also be sold as seed, while grade 4 includes all the small potatoes which are consumed at home or fed to livestock. Potatoes which are damaged during harvesting are prepared for home consumption or fed to livestock. This is not considered as a loss by the producers. According to the farmers, the losses are very low (about 5 %), and affect the potato crop which has been stored for more than three months. Harvesting is done when the weather is dry, hence no cleaning is required. Discussions with farmers in Nyandarua revealed that sorting and grading is minimal. Sorting includes selection of seed, as well as the removal of very small and damaged potatoes.

Storage

In the Meru district, farmers have developed their own storage structures. In some homes, the structures are made of cemented floors, wooden walls and corrugated iron rooves. Others have raised wooden floors and similar walls and rooves. In the upper and cooler Timau region, farmers store their potato crop and seed outside the house covered with dry grass. Under these conditions potatoes can be kept for up to 3 months, due to the cold and windy weather. Adoption of the improved storage structures developed by the National Potato Research Centre in Tigoni, appeared to be low or non existent in some areas. In Kibirichia two farmers had constructed small improved stores, which looked like demonstration units for other farmers to copy. Since the stores were very small, the farmers continued to store the main crop in the old stores.

Lack of adoption of the improved structures may be explained by the fact that farmers had already developed their own stores before the introduction of the new ones, and are not willing to incur extra costs. Secondly, potato storage is limited to a maximum period of 2-3 months, while waiting for better prices. The same practice affects the potato stored for home consumption. The stored quantity is just enough to last until the next crop is ready. The seeds are stored in pits which are lined with dry leaves and covered with straw until they sprout.

In Nyandarua, potatoes are sold soon after harvesting and the farmers have not developed storage structures. As in Meru, the seed is stored in covered pits until it sprouts.

In Nyandarua, potatoes are sold soon after harvesting and the farmers have not developed storage structures. As in Meru, the seed is stored in covered pits until it sprouts.

Packaging

Packaging of the potato crop at the farm level is done in flat hags provided by the traders. The decision to use flat instead of the extended hags was made by the District Agricultural Committee (DAC) chaired by the District Commissioner, with the District Agricultural Officer, as the secretary. Other members of DAC are Agricultural Extension Officers from each of the divisions, farmers representatives and County Council representatives. From December 1995, the DAC in Meru decided to introduce the flat bag policy. Since then all farmers are expected to sell their potato crop in flat bags. Although this decision is not a formal law, it is enforced by communities, chiefs and youth groups. Currently all potatoes in Meru are packaged in the flat bag, and both the farmers and the traders seem to have accepted this practice. When the flat bag was initially introduced, prices were reported to have dropped briefly for a few months but then returned to normal levels.

The packaging is normally done by the farmer and other family members or by hired labour. The farmer decides how much to sell at any given time, and the price is agreed between the farmer and the agents/brokers on behalf of the trader. The agents sew the bags and load them into the trucks and they are paid an average of 50 KSh per bag.

In the dry season, potatoes are collected from the farms by the trader using trucks or pickups. In case of wet conditions, farmers use bullock-drawn carts to take the produce to the nearest market centres.

When the traders leave Meru district boundaries, they re-package the bags and extend them to the weight of 120-130 kg, which is the weight accepted in Nairobi and other markets. The main market for potatoes from Meru are Nairobi, Mombasa and other districts neighbouring Meru such as Nyambene and Tharaka-Nthi. The crop seems to be in demand throughout the year, but the prices vary according to the season.

Potatoes in Nyandarua district are still being packed in extended hags. The extension normally takes another half bag. Packaging may be done at home during the dry weather, but when wet, farmers transport the crop to the nearest murram road and package there. The brokers (agents) are responsible for sealing the bags.

Rural Consumption

In the homes especially within the producing areas, potatoes are consumed daily for both mid-day and evening meals. They are made into stews and mashes which form the staple foods for most people in these areas. In the local dishes potatoes are mixed with vegetables such as carrots and cabbages and meats and made into stews which are eaten with ugali, chapati or rice. They are also used in traditional dishes in which they are mashed together with maize and bean, or peas and other pulses into which some varieties of green vegetables may be added.

Experience shows that this mode of consuming potatoes is duplicated in urban homes of families whose origins are from potato growing areas.

2.4. Structure of the marketing system


2.4.1. Market places
2.4.2. Actors in the market chain


The marketing system is influenced by the nature of the crop. Potato is a high yielding, high bulk, and relatively low value commodity. It takes 3 to 4 months to grow. After harvesting the crop may be stored for relatively long periods, loose, in a proper store, for periods of up to 2 months without loss. The relatively high bulk, means that transport efficiency a key to general market efficiency.

In the Meru district, potato is the main cash crop for farmers, and the bulk of potato grown is for sale. Farmers mostly sell through agents or brokers who work directly to fulfil orders for traders. A few farmers close to the market towns might bring crop into the market and sell directly.

In Nyandarua (Kinangop), potato is a major cash crop, and the marketing is very similar to Meru.

2.4.1. Market places

Farmgate

Farmers at present are selling in small quantities of about 5 to 10 bags, in the expectation of a price increase. Most of the sales are arranged by a local broker who is acting on behalf of a trader from Nairobi and other neighbouring districts. There are also traders from the local markets and Meru market who come directly to the farmer and buy.

Meru market

The Meru retail market operates three days a week: Monday, Wednesday and Friday, with Monday and Friday as the main trading days. The throughput of potato on any market day is between 1,000 and 2,000 bags. The traders in this market buy direct from the farmers in the growing areas (Kibirichia, Nari and Timau) and transport produce by pickups, small lorries or donkey/bullock carts.

Much of the produce in this market is sold to traders coming from smaller towns in the district (Nkubu, Maua, Isiolo, Chuka, Chogoria and Embu). Sometimes farmers bring up to 10 bags for sale in this market, but they usually have their own donkey or bullock cart.

Transhipment

Traders buying crop from the farms in Meru stop at Nanyuki to rebag the potatos into extended hags. The traders have been buying potatoes in the flat bag since 1995 when the District Agricultural Committee enforced a uniform system on the whole district to protect the farmer from being exploited. However, the Nairobi market "requires" an extended hag. The bags are therefore off-loaded in Nanyuki, then opened and a "sisal net" extension is woven on the top of the hag. The bag is topped up with potatoes to weigh about 130 kg, an increase in weight of about 30 kg. From 100 "flat bags" traders get 72 extended bags.

Final Market Destinations

The main destination market is the wholesale market of Nairobi. Nairobi's major wholesale market is Mincing Lane or Wakulima Market, built in the 60s, when Nairobi's population was much lower. It is now far too small, and much of the trading actually goes on in the streets surrounding it. Lorries arrive at night from 11.00 p.m. onwards. The drivers hand over the lorries and freight to brokers who do the wholesale marketing and then leave the market. The market opens at 4.00 a.m. and some lorries enter to sell there. Others remain on the street parked with their tailgate to the street, and brokers sell by the bag from the back of the lorry. Other major markets for the Meru potato include neighbouring districts of Nymbene and Tharaka-Nthi where potatoes are not grown, and where farmers have adequate cash from Miraa sales. Nairobi is also a transhipment point for other centres, especially the coastal town of Mombasa as well as a final market.

Street marketing

Some of the produce coming into the market is taken by hawkers who spread out a mat and sell by the tin to consumers and minor retailers.

Retail Market

Most vegetables in Kenya are sold in markets rather than supermarkets or proper shops. These markets exist in all the suburban areas, and vary in terms of their physical state and volume of trade.

2.4.2. Actors in the market chain

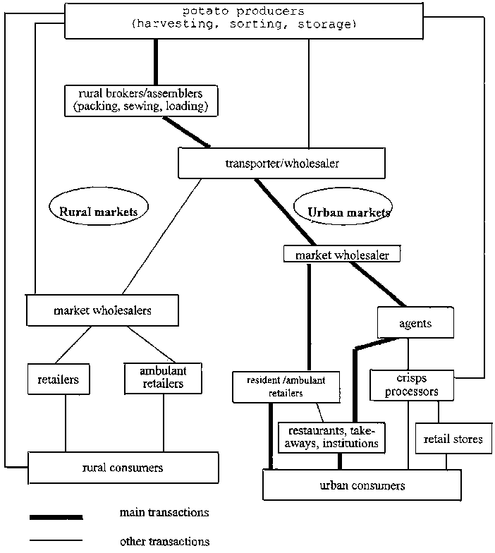
Figure 2 shows the market chain from farmer to retailer. The major marketing channel is through traders to Nairobi and other major towns. Figure 2 and Figure 3 show the actors, but they do not indicate the options/decisions at different levels in view of constraints within the chains. This is bound to have implications for such pertinent issues such as financing which in this case has been missed out. More work is required in this area; and also to examine questions such as (i) which actors have been left out? (ii) what possible aspects have been overlooked? (iii) did farmers show any preference in their allocative decisions in assigning potato to poorer or better land? e.t.c.

Village level agents (mainly young men)

Rural brokers are given orders by traders to assemble crop at an agreed price for the next trip, 2 or 3 days in advance. The agents look for farmers and may even pay a deposit to secure their commitment to supply a certain number of bags. The broker leaves the farmer with the requisite number of bags. The broker is responsible to the trader for ensuring the bags are properly filled and the quality is acceptable. The bags are collected from farmer's homes during good weather, but when wet, they are assembled at market centres close to the good roads and the trader comes to collect. The broker together with the lorry's conductor load the bags.

Figure 2: Structure of the potato post-harvest system

Further elaboration of this scheme will involve the determining options/decisions at various points to emphasize the actors in the chains and the constraints within the chains eg financing

Main market traders/transporters

The traders usually buy from the area of their origin. They are mostly men, and often own the lorries on which the potato is collected. Some of the small traders who do not own lorries usually combine to hire a lorry. The traders contact village brokers and supply them with bags for the farmers, and agree on the price at which they will buy. On the appointed day, they collect from the farm assembly points. Then the trader pays the farmer for the bags and pays the broker his commission.

Market Brokers

In Nairobi, brokers approach the lorry operators and agree to sell bags at an agreed price for a certain commission, usually 15 KSh per bag. The brokers often work as a team scouting for customers, while one sits on the lorry collecting the money.

Long-distance transporters

Lorries range from 3.5 ton Canter to 7 ton, and even 12 ton lorries. The larger the lorry, the more profit can be made. Lorry owners try to have a full load both ways, and before leaving Meru they will try and secure orders to bring goods back for stores and businesses. Traders noted that the hire rates were fairly constant throughout the year, and there was no problem of availability of transport.

Traders owning their own transport will deal in 50 to 100 bags per day, depending on the capacity of their vehicle. Smaller traders who combine to hire, may deal in 20 to 30 bags each, depending on their capital and the season.

Wholesalers

Inside the Wakulima market and along the pavement outside, wholesalers retailers and hawkers sell to consumers, usually in heaps and tins weighing about 15 kg. A wholesaler may deal in 20 to 30 bags per day.

Retailers (mainly women)

Usually sell in heaps and tins, although in some markets potatoes are sold in kilograms. A retailer might sell half a bag per day.

Agents

These are intermediaries buying for the restaurant trade, institutions and possibly for the processors. They have regular orders to fulfil and are paid an agreed price each month. The bigger agents may have fixed price contracts for periods up to 3 months or longer and are paid on a monthly basis. The smaller agents may only deal with 5 bags per day, and will resort and rebag the potatoes selling the smaller ones to women in the retail markets at 50 KSh per basket (17 kg).

Porters loading and unloading

At each transhipment point vehicles have to be loaded and unloaded, and established rates have to be paid. It is usually 20 KSh to load a vehicle and 10 KSh to unload.

2.5. Margins in the chain

Table 5 shows the selling prices at different stages in the marketing chain.

Table 5: Margins for the Meru pink potato variety and the Tana from Kinangop (KSh)

Level

Meru

Kinangop

Weight per bag:

100 kg

130 kg

Farm gate

900

1,200

Meru wholesale

1,300


Nairobi wholesale

1,385

1,800

Nairobi retail

2,500

3,000

Source: field survey

Table 6 overleaf shows the margins and costs for different marketing systems from farmer to wholesaler/retailer.

Farmer level

The February price per bag in Meru was 900 KSh for a 100 kg bag. In Kinangop, the farmgate price in early March was 1,000 KSh, but edging up to 1,200 KSh for the Tana variety. Currently prices are abnormally high, due to the poor rains last year, and the shortage of maize on the market. The price of potato is usually between 400 and 600 KSh per hag, depending on the accessibility of the farms. During the rains, when the accessibility is poor, the difference between the farmgate price and the local market price (Mew market) can be as much as 50%.

Village level broker

A village broker receives 50 KSh per bag. This includes his contribution to loading the lorry. Organising 20 to 30 hags in two or three days a broker can earn between 1,000 and 1,500 KSh. Brokers can organise up to 2 collections per week.

Meru Market Trader

Sells produce for 1,300 KSh per bag, realising a profit of 250 to 300 KSh per bag, each market day. If trading 20 bags per trip, he can earn 5,000 KSh per trip (one day collect, one day sell). A trader can usually manage 3 trips per week.

Trader selling in Nairobi

Potatoes being bought in the Meru district at 1,238 KSh per hag, were selling in Nairobi for 1,800 KSh yielding a profit margin of 200 KSh. Potatoes purchased from Kinangop at 1,200 KSh (Tana) were selling at 1,800 KSh per bag, giving a profit margin of about 300 KSh. Margins can be higher by 20 to 50 KSh, if traders avoid paying the Nairobi market cess, and if they are able to get hack the hag from customers for free or a small fee, which some traders were able to do.

Margins for small town traders

Margins were calculated for traders selling in Chuka and Machakos markets, on the basis of interviews held. The margins here were found to be low on the wholesale side, but high on the retail.

Agents

Buy at 1,400 to 1,500 KSh per bag and sell at 1,800 to 2,000 KSh to their customers after grading and repacking into smaller bags. The rejects from sorting are estimated at 12-15 kg per extended bag, which are then sold to traders for 100 KSh. Overall profit is 300 to 400 KSh per bag depending on transport costs from the market to the final customer.

Table 6: Marketing margins in trading potato in Kenyan shillings per bag


LOCAL MARKET 100 KG bags

NBI MARKET 130 kg bags

SOURCE 1
destination 1
DISTANCE (kms)

Kibirichia Meru

Kibirichi NKUBU

Timau NAIROBI

Kinangop NAIROBI

15

25

250

116

Variety

Ngure

Ngure

Kerr's Pink

Tana

RURAL LEVEL

Farmgate price

900

900

1.238

1.200

Packing + loading

30

30



Rural broker comm.



69

50

Packaging

5

5

40

40

Price to Trader:

930

930

1.306

1.250

Trader's overhead



10

10

Transport

70

150

150

150

District Council tax on ag produce

7

7

7

7




50


Repacking





Unloading costs

10

10



Market cess

20

10

20

20

Market broker fee



15

15

Total costs dest 1

1.042

1.112

1.598

1.492

Wholesale price dest 1

1.300

1.400

1.800

1.800

WHOLESALE MARGIN

258

288

202

308

Retail price dest 1

1.360

1.360



RETAIL MARGIN

318

248




LOCAL MARKET 100 KG bags

NBI MARKET 130 kg bags

SOURCE 2
DESTINATION 2

Nkubu mkt. Chuka

Nairobi mkt. Machakos

Cost to retailer (per bag)

1.300

1.500

Transport



District Council tax on ag produce

80

120

Repacking



Unloading costs



Market cess



Market broker fee



Total costs dest 2

1.380

1.620

Wholesale proce dest 2

1.500

1.800

WHOLESALE MARGIN

120

180

Retail price dest 2

2.000

2.700

RETAIL MARGIN

620

1.080

NOTES:

Conversion factor from 100 kg bag to 130 kg bags has been derived from information given by a trader in Meru. He makes 40 extended bags out of 55 flat bags at a cost of 1400 Ksh, which is equal to 35 Ksh per ext. bag.

The estimation of the retailer's gross profit per bag has been estimated on a basis of 8 tins per bag for the flat bags and 9 tins per bag for the extended bags. The retailer at Chuka market sold his potatoes at 20/- per kg., which is equivalent to 2000/- per flat bag.

2.6. Summary on functioning of market

It is very difficult to calculate the margins for traders due to the inexactness of the hag measurement used. Although fixed prices were always quoted, there is some lee-way in the selling on prices. When wholesalers sell by the tin, they frequently add potatoes from another tin, to give the impression you get more for your money.

Weights and Measures

Traders were reluctant to tell their true margins, and their estimate of 7 to 8 tins per bag, yields almost zero margin. It appears that a bag can fill 9 tins or possibly even 10 tins

Efforts by Meru District Agriculture Committee to standardise the bag size may have improved their margin and lowered that of the middlemen (see table 6).

Efficiency

The market appears to operate extremely efficiently. There were no complaints that farmers could not sell their product. Traders also did not complain of problems disposing of their crop. In times of glut, prices come down to clear the market.

It seems that there is a lot of information exchange between brokers and traders. Changes in demand or supply are quickly communicated, because of the regular system of collection from farms.

2.7. Processing

The industrial processing of potatoes is restricted to the production of snack type foods, such as crisps and other types of snacks specifically for Asian consumers, such as chevra. These industries are diversifying their product range to include roasted peanuts and spices.

There are more than twenty crisps enterprises located in Nairobi (Walingo et al. 1996). However, the number could be higher since some processors are operating in private homes and may not be registered.

The larger potato crisp makers use an average of one metric ton of potatoes per day. The production depends on the amount ordered by their customers, who are mainly the major supermarkets, hotels and clubs in Nairobi and other major towns. The total demand probably does not exceed 5 tons per day.

The dry matter content of potatoes is important for potato processing. Tubers with high dry matter content are preferred because they are mealy and do not consume a lot of oil during frying. The red potato varieties such as Kerr's pink, Golof and Ngure are preferred by crisps processors because they meet these qualities. Secondly, their shallow eyes make it easier to peel. The major source of the potatoes used for processing are Meru, Bomet and Nanyuki.

Some of the processors purchase their potatoes from Wakulima market in Nairobi while others use agents to supply what they need. One of the processors interviewed buys directly from a large scale farmer, at current market prices. The farmer delivers the potatoes to the plant in flat bags, and the processor is happy to pay at current prices since the produce is well sorted out before delivery.

The processors who were interviewed indicated that the market was improving, in spite of the fact that the number of processors was increasing. This shows that the market is growing. However, the future growth of the crisp industry is threatened by the importation of products with better packaging, which is competing with local products. This competition is healthy especially for the consumers because it is forcing the processors to improve on the quality of their packages.

2.8. Urban consumption

At the commercial level, potatoes are mainly consumed as chips served in restaurants and take-away facilities in Nairobi and other major towns in Kenya. The white varieties such as Nyayo and Tana are the most popular potatoes for chips, although a few takeaway facilities prefer the red varieties, which they claimed take less oil and give higher volume of chips than the white varieties. The Nairobi City council estimates that there are about 800 restaurants and take-away facilities which sell chips in Nairobi alone. Other major towns in Kenya have similar, but fewer establishments. A study of a few take aways and restaurants in Nairobi found that each of these facilities sells an average of 3-5 extended bags (130 kg) of potato per day and slightly more during weekends and public holidays. This is equivalent to about 2,500 bags per day or 30 seven-ton lorry loads per day.²


PREVIOUS PAGE TOP OF PAGE NEXT PAGE