Back to Home Page of CD3WD Project or Back to list of CD3WD Publications

PREVIOUS PAGE TABLE OF CONTENTS NEXT PAGE


Chapter 2 - Introduction to food systems


Multi-disciplinary nature of the food system
Interdependence of the components of a food system
Participants in a commodity system
Causes of food losses
Facilitating services
Food security: another dimension

Primitive humans moved from place to place looking for food to satisfy their basic desires until they learned to cultivate the soil and raise animals. Since then, men and women have dedicated much of their time and intelligence to developing techniques and instruments to increase production of food in sufficient amounts to overcome scarcities.

Over time, distinct forms of social organization have evolved, modifying the direct relationships between man, land and food. Within every culture, the necessity of assuring an adequate food supply has contributed to the structure of society and the respective roles of men and women in producing and distributing food to consumers. Inequitable food systems have caused social revolutions. In any society, the availability and costs of food are variables closely linked with political decisions.

During the 20th century, countries have been able to establish food production and distribution systems which meet the needs of the majority of their populations. This has been possible because political decisions based on technical and economic criteria have resulted in systematic and continuous actions to improve the production and distribution of food.

Unfortunately, developed nations represent a minority of the world's population. In the developing countries of the world, conditions are very different:

· Overall performance of the agricultural sector in many developing countries has deteriorated during the 1980's.

· Technical agriculture, both in production and marketing, is lagging far behind that of developed countries.

· Over 50% of the food consumed In the world Is still produced using predominantly human, non-mechanized labor.

· Intense rural to urban migration seriously aggravates an already critical socio-economic situation in large cities.

· No significant progress Is being made in reducing the level of poverty in most developing countries.

· Governments have been slow in promoting rural development or designing social programs to insure the basic needs of low income groups.

One of the consequences of this situation Is increased pressure for improved efficiency of food systems.

Within national strategies for economic development, policy makers have generally given high priority to the supply of basic foods for their citizens. During the first half of this century, the problem of food supply was estimated In terms of quantities required to satisfy national demand. The solution was approached in a rather straightforward manner to increase national production, build storage facilities and, as a last resort, import to cover any deficit.

During the decade of the sixties, with food production increasing to meet growing demand in urban areas, it became evident that modifications were also necessary in the structure and functioning of marketing. For physical availability- of foods to translate effectively into an opportune supply, marketing facilities and services have to grow at least at the same rate as that of national production plus imports. Within this context, planners began to concentrate on both production and marketing in the food system.

Multi-disciplinary nature of the food system

Any commodity system begins with decisions of what to produce and in what quantities. It continues through to the point where the product is consumed. Between these two points, many disciplines, including economics, sociology, politics, health, engineering, agronomy, entomology, pathology, planning, food science, and others, interact to contribute to the understanding and functioning of the system. To a greater or lesser extent, agriculture and its commodity systems are affected by most of the recognized academic disciplines. The functioning and structure of agricultural systems can be completely understood only if one spends the time to analyze them from many disciplinary points of view. The commodity systems assessment methodology presented in this manual, therefore, emphasizes the necessity to include experts from a number of disciplines to insure as complete an understanding as possible.

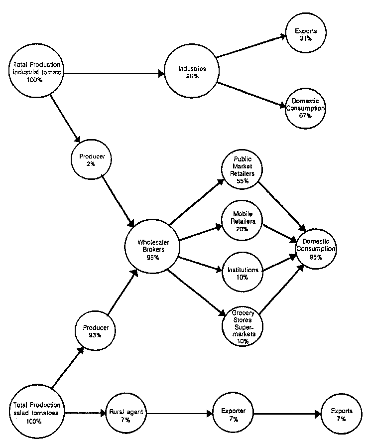
During the past 30 years, the fields of social science, food technology and economics have contributed valuable methods end instruments for analyzing food systems. Given each discipline's particular biases and different objectives, one should not be surprised that their respective research techniques and methods of data presentation vary. For example, when presenting a flow diagram of a marketing channel for a particular commodity, the social scientist is likely to emphasize the human element (Figure 2.1A), food technologists the technical aspect (Figure 2.1 B), and the economist the institutional side (Figure 2.1 C). None of these methods is necessarily more correct than the others; each is simply a means for facilitating the comprehension of a complex system from a particular perspective.

Figure 2.1A: The movement of beans from producer to consumer in Haiti

Source: Murray and Alvarez, 1973, p. 19.

Figure 2.1B: Steps in the postharvest system and percent losses at each step

Source: Amezquita and La Gra, 1979, p. 18.

Figure 2.1C: Marketing channels for salad and industrial tomatoes in the Dominican Republic

Source: Secretaria de Estado de Agricultura, 1977, p. 155.

The three distinct methods, when treated individually, tend to produce a partial view of a food system. When the three disciplines are combined for the study of a specific commodity, they provide a more complete understanding of the system.

Researchers, regardless of their discipline, are normally under financial and time constraints and must choose between being very exact, about very little (the case study approach), or taking a broad overview of the subject of interest.

Researchers in all disciplines tend to ask the same basic questions:

Who? What? How? When? Where? Why? and How much?

However, the interpretations of the answers to these questions tend to vary with the discipline. For example, in analyzing why farmers do not apply proper cultural practices, agronomists and economists may emphasize the lack of farmer knowledge or the lack of proper inputs while the social scientist may point to the farmers' tendency to minimize risk.

Solutions vary greatly depending upon which explanation is considered the cause of the problem. For example, in the first instance, the solution might call for training programs or the establishment of farm supply outlets; in the second case, emphasis might be given to reducing risk by improving market certainty.

Other examples could be cited showing how wrong decisions can be made even when such decisions are based on correct technical information. From their own experiences, readers can probably recall decisions based on partial analysis which led to what are referred to as "white elephants" - projects which have been partially or totally abandoned because of their ineffectiveness. Often the mistakes are due to decision making without adequate situational and problem analysts. In other cases the cause may be related to a particular discipline bias, too little participation from key disciplines or local politics.

While nearly all professionals and decision makers everywhere agree on the need for closer cooperation, effective coordination is more the exception than the rule. This may be due simply to a shortage of time or It may be a result of the ever present inter-institutional jealousy and competition among professionals. Coordination does occur, however, when each participant has something to gain by cooperating. By using a commodity systems approach to problem analysis, participants can be shown that interdisciplinary exchange and coordination will produce better results, thus benefiting the nation and all those associated with a successful project.

Interdependence of the components of a food system

In Figure 2.2, the commodity system is visualized as a circle, extending from production planning (decision making) through production, harvest and distribution to consumers, thereby setting the stage for the next cycle of planning, production, etc. The components depicted in Figure 2.2 are applicable, in general, to all food crops, as well as livestock and fisheries. All of these stages are interdependent since the decisions and actions at one point will affect the quantity and quality of the commodity at subsequent points.

For all commodities there exists a period of information analysis and planning; a stage of preparation for production (preproduction); a period of production; a time for harvest; usually several occasions for transportation; stages where assembly, packaging or selection occurs; one or several periods of short or longer term storage; and a stage where the commodity is distributed to the final consumers. The only stage in Figure 2.2 which may be Irrelevant for some commodities is processing.

The complexity of a commodity system will vary depending on such things as the level of development of the country, geographical location, crop, time of year, weather, road conditions, available technology, infrastructure, labor supply, distance to markets, market demand, and others. A systematic approach to evaluating all the components of a commodity system is presented in Chapter 3.

Participants in a commodity system

In addition to identifying key points in a commodity system, Figure 2.2 also identifies the different types of participants functioning at the diverse points in most commodity systems. These include types of individuals such as farmers, truckers, and marketing intermediaries, and institutions such as ministries of agriculture, farmers' organizations, and marketing boards. Types of participants vary with the crop, country and particular circumstances.

Figure 2.2: Participants in the commodity system

While all participants make decisions which may affect the quality and quantity of a particular commodity in a food system, there is a basic difference between the two groups. Decisions made by private sector participants are normally determined by that person's desire to secure economic gain. Decisions made by public sector participants are guided by a number of non-economic motives. This is the principal explanation for the relatively high levels of economic efficiency in the handling of food by the private sector and the relatively low levels of efficiency when public sector institutions are directly involved in production, postharvest handling, and marketing of perishable produce.

In analyzing a particular commodity system, it is very important to obtain a clear understanding of the diverse participants in the food system and their respective roles and motivation. For example, decisions made by politicians to construct infrastructure to satisfy a local constituency may increase the costs of operation and postharvest food losses - e.g. a cold storage facility may be located in an area with insufficient production or in a poor location relative to the market. Ideally, higher costs (and lowered economic efficiency) can be justified based on social or other returns, but in many instances this is not the case.

A private sector, profit-motivated decision can also contribute to inefficiencies in the total system. For example, decisions made by farmers or intermediaries to minimize investments in packaging materials may maximize their individual returns but result in increased postharvest losses at later points in the food system. In an ideal free market system, the costs of these losses would be passed back to the decision makers in the form of lower prices for their poorly packaged product; however, in many traditional marketing systems this does not occur.

Causes of food losses

Some of the causes of pre- and postharvest losses at different points in the commodity system are indicated in Figure 2.3. While possible causes of food losses are infinite in number, some are more common than others.

Figure 2.3: Causes of pre- and postharvest losses at different points in the commodity system

Lack of information or poor planning decisions may lead to food losses. For example, agricultural policy which overstimulates production will cause gluts. This may lead to greater food and economic losses to diverse participants in the production/marketing system. In other instances, food losses may be the result of climatic conditions, physical facilities, level of technology, cultural practices, prices of farm inputs, market prices, personal motivation, or many more. In most cases, with the exceptions of climatic conditions and acts of God (weather, catastrophes), the causes of pre- and postharvest losses are directly or indirectly related to decisions made by one or more of the diverse participants in the food system.

It is important to stress how wrong decisions or problems occurring at an earlier stage in the food system may affect food availability, quality and cost at a later stage. Some examples: A ministry of agriculture may introduce a specific cultivar which later proves unmarketable; poor quality planting material may result in low levels of productivity and/or poor product quality; poor cultural practices may have these same effects, as will poor harvesting practices; physical damage during harvest, transport or packaging will affect product quality further down the line, resulting in both physical and financial losses; physiological damage during storage will not only defeat the purpose for which storage was intended (extending the life and availability of the product) but will result in greater economic loss as a result of the storage costs.

Facilitating services

To overcome constraints within the food system, both the public and private sectors must provide effective services which benefit farmers, farmer organizations, intermediaries, and other key participants who make the commodity system work. The efficiency of any commodity system is in direct relationship to the efficiency of the support services received by the diverse participants. Some important services which are required at each point of the commodity system are identified in Figure 2.4. While services such as information, technical assistance and credit are required at nearly each step in the food system, others may be specific to particular points in the food system, e.g. transportation, standards and quality control.

Figure 2.4: Facilitating services to overcome physical and economic losses at distinct points in the commodity system

Figures 2.2, 2.3, and 2.4 thus show not only the interdependence of the diverse components of a food system but also demonstrate the usefulness of a multi-disciplinary, and preferably, multi-institutional approach in the identification and analysis of problems and alternative solutions.

Food security: another dimension

Increased production and marketing of basic foods as well as improvements in the system of distribution in third world countries has increased the physical availability of food to solvent consumers.

In spite of these improvements, the problem of hunger and malnutrition, far from being reduced over the past 25 years, has increased in many geographical areas. This is due, fundamentally, to low levels of income received by large percentages of the populations in many developing countries. Incomes are often so low that the food required to live at minimum health levels cannot be purchased, even when food is available in the marketplace.

The hunger and malnutrition suffered by the majority of low income populations constitute a chronic problem in Latin America, the Caribbean, Africa, and Asia. In light of this harsh reality, it is important that the fight against hunger and malnutrition concentrate on guaranteeing all individuals real access to basic foods. With this objective, the economic ability to purchase food must be given equal Importance to that of an adequate physical supply and availability in consumer markets.

Under this concept of food security, any analysis of commodity systems should consider not only the efficiencies of production and distribution but also the real capacity of the different segments of the population to acquire and make proper use of basic food. Therefore, in addition to the more common evaluation of economic costs and benefits, more attention must be given to the social costs and benefits of alternative policies, actions and projects.

At the present time, nearly all developing countries lack systematic information which would allow decision makers to properly allocate resources among different crops, or between production and marketing systems, to insure that everyone has access to basic foods. Food security for all population segments is a goal which can only be considered in a multidisciplinary setting The Commodity Systems Assessment Methodology presented in this document will generate information on selected commodity systems and organize it into a form which can be easily used by planners in their efforts to achieve national food security.


PREVIOUS PAGE TOP OF PAGE NEXT PAGE