Back to Home Page of CD3WD Project or Back to list of CD3WD Publications

55. Huiles et graisses végétales

Table des matières - Précédente - Suivante

1. Présentation du domaine d'intervention
2. Effets sur l'environnement et mesures de protection

2.1 Risques inhérents aux différentes phases de traitement
2.2 Traitement des fruits charnus (fruits du palmier, olives)
2.3 Traitement des graines oléagineuses et fruits à coque

2.3.1 Stockage
2.3.2 Nettoyage et broyage
2.3.3 Conditionnement des matières premières
2.3.4 Pression
2.3.5 Extraction par solvant

2.3.5.1 Présence d'hexane dans l'air
2.3.5.2 Présence d'hexane dans le produit extrait et dans le miscella
2.3.5.3 Mélange d'hexane et d'eau
2.3.5.4 Présence d'hexane dans les eaux usées

2.3.6 Raffinage

2.3.6.1 Raffinage physique
2.3.6.2 Raffinage chimique
2.3.6.3 Traitement des savons et des mucilages
2.3.6.4 Comparaison des procédés physique et chimique de raffinage du point de vue de la protection de l'environnement

3. Aspects à inclure dans l'analyse et l'évaluation des effets sur l'environnement

3.1 Air
3.2 Bruit
3.3 Eaux usées
3.4 Déchets
3.5 Sol
3.6. choix du site
3.7 Transports

4. Interactions avec d'autres domaines d'intervention
5. Appréciation récapitulative de l'impact sur l'environnement

5.1 Extraction de l'huile brute
5.2 Raffinage de l'huile brute

6. Bibliographie

1. Présentation du domaine d'intervention

Le présent dossier est consacré à l'extraction des huiles et graisses d'origine végétale et aux traitements qu'elles subissent.

Les huiles et graisses végétales sont destinées essentiellement à l'alimentation humaine. Par ailleurs, on s'en sert également pour l'alimentation des animaux, dans la médecine et pour certaines applications techniques. Elles sont extraites de divers fruits charnus, graines et fruits à coque. Contrairement aux huiles et graisses industrielles, qui sont généralement extraites du pétrole, elles sont pour la plupart non toxiques et biodégradables, c.-à-d. qu'elles se décomposent spontanément dans la nature. Elles constituent néanmoins une charge pour l'environnement du fait de leur demande d'oxygène et de leur faculté de s'émulsionner dans l'eau. Les principales variétés utilisées sont regroupées dans le tableau 1 ci-dessous.

Tableau 1
Utilisation des différents fruits charnus, graines, semences et fruits à coque

Utilisation*) Graines Fruits à coque Fruits charnus
Alimentation humaine ou médecine et alimentation animale Graines de cotonnier
Graines de tournesol
Graines de soja
Palmistes
Fèves de cacao
Graines de sésame
Germes de maïs
Graines de colza
Graines de lin
Noix de coco
Noisette
Noix
Arachides
Fruit du palmier
Olive
Applications techniques et carburants Graines de ricin
Graines de lin
Graines de pérille
Graines d’oïticica
--- ---

*) La classification en matières végétales destinées à l'alimentation humaine ou à des applications médicales et techniques est basée sur l'utilisation la plus répandue actuellement. Les graines de colza, les palmistes, les graines de soja, les graines de tournesol et les arachides p. ex. sont également des matières premières potentielles pour la fabrication de carburants (moteur Elsbett)

Il existe différents procédés d'extraction des huiles et graisses végétales selon le taux d'extraction souhaité et la nature de la matière première. On distingue les procédés suivants:

- Traitement de la pulpe du fruit
- Traitement des graines, semences et fruits à coque par extraction mécanique (pressage)
- Traitement des graines, semences et fruits à coque par extraction au solvant.

Durant le traitement, les matières premières sont séparées en huiles et en résidus solides huileux. Les différentes phases de traitement après la récolte et un éventuel stockage, sont les suivantes:

1. Préparation par décorticage et nettoyage, broyage et conditionnement des matières premières.

2.

  1. Cuisson des fruits ou
  2. pressage et/ou
  3. extraction par solvant de l'huile contenue dans les graines oléagineuses/fruits à coque.

3.

  1. Prélèvement de la phase huileuse liquide flottant en surface en cas de cuisson
  2. filtration de la graisse obtenue par pression
  3. séparation de l'huile brute avec évaporation et récupération simultanées du solvant en cas d'extraction par solvant.

4. Préparation (séchage) et traitement des résidus.

5. Raffinage de l'huile brute

  1. démucilagination
  2. neutralisation
  3. blanchiment et décoloration
  4. désodorisation.

6. Transformation de l'huile brute raffinée.

2. Effets sur l'environnement et mesures de protection

L'intensification de l'exploitation agricole, qui résulte des projets consacrés à la production d'huiles et de graisses, peut avoir des répercussions négatives sur l'environnement (monoculture, érosion, contamination de l'eau et des sols, perte de fertilité des sols, destruction des habitats des animaux sauvages). Il importe donc ici, dans une première étape, d'étudier et d'optimiser les méthodes de culture et les techniques de récolte.

2.1 Risques inhérents aux différentes phases de traitement

Le stockage intermédiaire et les différentes phases du traitement peuvent avoir des conséquences néfastes pour l'environnement ; celles-ci sont regroupées ci-dessous dans le tableau 2.

Tableau 2
Risques inhérents au stockage et au traitement

Type de nuisance/Pollution Stockage Nettoyage Broyage Conditionnement Pressage Cuisson Extraction Raffinage Emballage
Poussière   x   x   x
Bruit   x   x x  
Polluants/Odeurs x x x x x x
Eaux usées x   x x x x
Fumées     x*)      
Déchets/ déchets spéciaux   x x x x  

*) Combustion dans des fours des rafles de palmier, qui ont une teneur résiduelle en huile de 0,38%.

2.2 Traitement des fruits charnus (fruits du palmier, olives)

Les fruits charnus sont traités dans des petites entreprises rurales et des entreprises industrielles moyennes dans les pays producteurs (fruits du palmier dans les régions tropicales et olives dans le bassin méditerranéen). La figure 1 donne une vue d'ensemble des différents procédés d'extraction. La description qui suit porte essentiellement sur le traitement des fruits du palmier.

Figure 1 Extraction de l'huile de fruits charnus

Les fruits du palmier produisent environ 2 à 3 tonnes d'eaux usées par tonne d'huile brute. Comme elles renferment des résidus organiques, ces eaux usées ont une importante demande biologique et chimique d'oxygène (pollution du milieu récepteur). En dehors des résidus organiques, leurs principaux composants sont des substances solides dissoutes (particules de boue), des résidus d'huile et de graisse, de l'azote organique et des restes de cendres.

Pour ce qui est de l'épuration et du traitement des eaux usées, on commence par séparer les substances pouvant être éliminées par décantation. Les résidus d'huile sont recueillis dans un séparateur d'huile. Il existe également des séparateurs de boue et d'huile combinés ; il s'agit dans ce cas de séparateurs d'huile avec compartiment de boue. Le rendement de ces séparateurs est de l'ordre de 92%. Mais on peut également obtenir une efficacité de 100% et éviter le déversement des eaux usées et des substances nocives dans les eaux de surface à l'aide d'une des mesures suivantes:

· Utilisation dans des systèmes d'irrigation par aspersion,
· Utilisation dans d'autres systèmes d'irrigation,
· Déversement dans des bassins de décantation,
· Déversement dans des systèmes communaux ou urbains de traitement des eaux usées.

On n'a pas connaissance jusqu'ici de problèmes de protection du sol qui pourraient éventuellement résulter de ce type d'utilisation des eaux usées.

Il est à conseiller néanmoins de prévoir des possibilités supplémentaires de stockage ainsi que des aires adéquates pour le cas où des solvants, des lessives ou des acides viendraient à être déversés dans ces eaux à la suite d'un accident. Par ailleurs, il faudra installer les équipements adéquats pour faire face à la situation en cas d'accident.

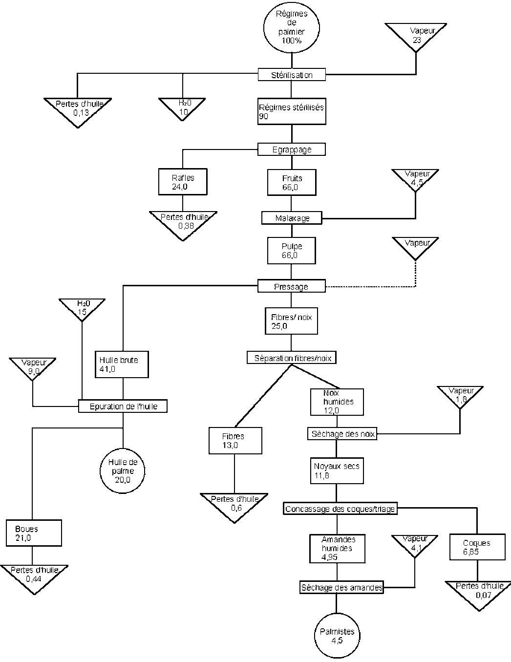
Un bilan de masse établi pour 100% de régimes de palmier est représenté à la figure 2. Il permet d'évaluer le volume possible des déchets et des eaux usées.

Figure 2 Traitement des fruits de palmier avec bilan de masse

Quelques niveaux de rejets fixés par la réglementation allemande (4e ordonnance administrative allemande sur les effluents aqueux "AbwVwV" de février 1987) en ce qui concerne le déversement des eaux usées dans les cours d'eaux sont fournis à titre indicatif dans le tableau suivant:

Tableau 3
Niveaux de rejet maximum (extrait de la 4e ordonnance administrative allemande sur les effluents aqueux "AbwVwV")

  Quantité d'eaux usées en m3/t de produit utilisé Matières décantables ml/l Demande chimique d'oxygène (DCO) mg/l Substances extractibles mg/l
    Echantillon ponctuel Echantillon composite *) Echantillon composite *)
Préparation des graines 10 0,3 2 h 24 h
200 170
2 h 24 h
30 20
Raffinage des graisses et huiles 10 0,3 250 230 50 40
alimentaires 10 -25 0,3 200 170 30 20

*) sur 2 ou 24 heures

Une autre méthode possible, plus favorable à l'environnement que le déversement des eaux usées dans le milieu récepteur, consiste à réutiliser celles-ci comme eaux de process et de chaudière (système en circuit fermé). Les directives de la Banque mondiale "Environmental Guidelines" (voir point 6 de la bibliographie) proposent une description technique relative aux méthodes biologiques d'épuration des eaux usées mises en oeuvre dans des installations d'extraction d'huile de palme en Malaisie.

La fabrication de l'huile produit des quantités considérables de déchets d'origine végétale (env. 0,7 à 0,8 tonne de matières fibreuses, coques, rafles et pédoncules, résidus de pressage par tonne de matière première) dont l'élimination doit être prévue dès le stade de la planification des installations. Les rafles de fruits de palmier ainsi que les résidus du pressage ou de l'extraction posent, lorsqu'ils subissent une dégradation naturelle, d'importants problèmes de nuisances olfactives à cause de leur teneur en substances organiques huileuses. Il faudra donc tenir compte de cet aspect pour leur évacuation et leur mise en décharge (p. ex. à l'écart des agglomérations). Les résidus solides sont souvent utilisés comme combustibles pour la production de vapeur de processus, bien que ce ne soit pas là une valorisation optimale, les déchets renfermant des silicates qui se volatilisent lors de la combustion et laissent un dépôt vitreux sur les parois du four. Il importe dans ce cas de veiller à ce que la combustion s'effectue correctement et de ne pas utiliser les effluents gazeux pour séparer la graine de son enveloppe (contamination par les silicates) comme cela est fréquemment le cas. Des échangeurs thermiques à autonettoyage intégré permettent de résoudre ce problème. L'incorporation des déchets organiques aux sols cultivés (mulching) est problématique car, eu égard à la profondeur d'enfouissement nécessaire, on risque de détruire la couche supérieure du sol (risque d'érosion !). Un broyage mécanique préalable des déchets qui faciliterait l'épandage dans les champs, pourrait, il est vrai, compromettre la rentabilité de l'opération, mais contribuerait éventuellement à améliorer la structure du sol.

2.3 Traitement des graines oléagineuses et fruits à coque

L'huile contenue dans les graines oléagineuses et les fruits à coque peut être extraite de trois manières différentes:

- Pressage
- Extraction par solvant
- Pressage et extraction par solvant combinés.

Le traitement produit env. 10 m3 de déchets, poussières et substances odorantes ainsi qu'eaux usées par tonne de graines. Les broyeurs à cylindres, les ventilateurs et les installations de manutention pneumatique sont par ailleurs des sources de bruit.

Les procédés utilisés sont représentés schématiquement à la figure 3.

Les charges polluantes qui en résultent et les mesures de protection de l'environnement pouvant être mises en oeuvre sont décrites ci-après dans l'ordre des différentes phases de traitement.

Figure 3 - Extraction d'huile à partir de graines oléagineuses et de fruits à coque

2.3.1 Stockage

Il existe trois méthodes différentes de stockage:

- entreposage de sacs sur une aire couverte,
- stockage en vrac dans un entrepôt,
- stockage en vrac dans un silo.

Dans les deux derniers cas, le remplissage dégage des quantités plus ou moins importantes de poussière selon l'équipement utilisé. La poussière est d'origine organique et n'est guère nuisible à la santé (un contact direct est néanmoins désagréable et peut provoquer des irritations de la peau ainsi que des troubles visuels ou respiratoires). Pour tous les processus de nettoyage, broyage, conditionnement que nous allons aborder ci-après, il faudra de toute façon prévoir un système d'aspiration pour prévenir les risques d'explosion de poussières. Partout où il y a dégagement de poussière, l'air chargé de poussière sera ainsi aspiré dans des tuyaux le conduisant à un dispositif central de dépoussiérage, habituellement constitué par des cyclones (pouvoir de séparation allant jusqu'à 95%), ou mieux, par un filtre de dépoussiérage (pouvoir de séparation allant jusqu'à 99%), où il sera débarrassé des substances solides qu'il contient.

En cas d'apparition de moisissures et si l'on soupçonne la présence d'aflatoxines (dans le cas des arachides), une contamination du sol ou des eaux souterraines sous les aires de stockage n'est pas à craindre. En effet, les moisissures en question (Aspergillus flavus et Aspergillus parasiticus) ne peuvent, du fait de leur métabolisme, que contaminer leur substance nourricière (en l'occurrence les arachides). Des mesures préventives (contrôle et régulation de l'humidité atmosphérique) ainsi que des contrôles et un tri réguliers des stocks s'imposent. Il faut également empêcher que les spores des moisissures puissent se disséminer (éviter les forts courants d'air, stockage à l'abri du vent), les arachides encore saines risquant sinon d'être contaminées à leur tour, sans compter les risques que ceci comporte pour la santé du personnel car les spores peuvent s'infiltrer dans les poumons et s'y reproduire.

2.3.2 Nettoyage et broyage

Le nettoyage mécanique et le broyage des graines oléagineuses, des noix et autres fruits à coque est une opération bruyante qui dégage de la poussière. Cette dernière devrait être éliminée par aspiration et à l'aide de dispositifs de dépoussiérage (filtres collecteurs, séparateurs électrostatiques de poussière/cyclones), également afin d'éviter les coups de poussière.

2.3.3 Conditionnement des matières premières

Les matières premières sont généralement conditionnées par adjonction de vapeur d'eau (réchauffement), ce qui permet par la même occasion de donner au produit l'humidité requise. Il en résulte des vapeurs, libérant des substances odorantes. Les émissions de gaz et de substances odorantes peuvent être limitées en nettoyant extérieurement les machines et les conduites avec des alcalis (soude caustique, potasse caustique). En analysant les matières premières à traiter, on pourra déterminer leur teneur en soufre et mettre au point un dispositif adéquat de contrôle des émissions.

2.3.4 Pression

A part les vapeurs, la pression initiale et la pression finale des graines oléagineuses ne produisent pas de substances préjudiciables à l'environnement. Par contre, le lavage (habituellement au jet de vapeur) des machines éclaboussées de graisse, donne une eau huileuse qui est amenée par des clapets dans le système d'évacuation des eaux usées. Là aussi, il y a lieu de prévoir des séparateurs d'huile. La chaleur des vapeurs peut être récupérée dans des échangeurs thermiques, ce qui permet d'économiser de l'énergie et de réduire les nuisances olfactives.

2.3.5 Extraction par solvant

Dans le cas des procédés d'extraction liquide, l'huile que renferment les produits non pressés ou ayant déjà subi une première pression est dissoute par procédé chimique à l'aide de solvants et récupérée sous forme de miscella (mélange d'huile et de solvant) (voir figure 4).

Le solvant le plus usité est l'hexane (C6H14) , dont on sait qu'il est un poison du système nerveux et qu'il est préjudiciable à l'environnement. Les résidus de fabrication contenant de l'hexane doivent donc être épurés et évacués en conséquence. L'air, le produit extrait, le miscella (mélange d'huile et de solvant) ainsi que l'eau peuvent contenir de l'hexane.

2.3.5.1 Présence d'hexane dans l'air

· Elle résulte des fuites dans l'installation et dans les conduites de transport.

Risques: Le mélange d'air et d'hexane est explosible lorsqu'il atteint la limite d'explosivité qui se situe entre 1 et 7%.

Remède: La concentration est mesurée à l'aide de sondes (dispositifs de mesure de conductibilité) aux emplacements adéquats et l'alarme est donnée en cas de dépassement de la valeur limite. Lors d'interventions à l'intérieur des réservoirs, on devra user de la plus grande prudence et, en tout cas, évacuer les vapeurs auparavant.

· Elle résulte du processus d'extraction et du traitement consécutif à la vapeur du produit extrait dans le "toaster".

L'air extrait peut être épuré dans des installations d'absorption, où il traverse un bain d'huile minérale, qui absorbe l'hexane au passage. La teneur en hexane de l'air rejeté à l'atmosphère ne doit pas dépasser 150 mg d'hexane par m3 d'air pour un flux massique de 3 kg/h. La limite d'explosivité est de l'ordre de 42 g/m3 d'air.

2.3.5.2 Présence d'hexane dans le produit extrait et dans le miscella (mélange d'hexane et d'huile)

Les résidus solides des matières premières et le miscella sont débarrassés dans une large mesure de l'hexane qu'ils renferment par entraînement à la vapeur suivant le principe de la distillation par vapeur d'eau. Le produit extrait donne des tourteaux secs déshuilés (aliment pour le bétail) et un mélange d'eau et d'hexane, tandis que le miscella donne de l'hexane et de l'huile brute. L'hexane peut être récupéré et réutilisé (recyclage de l'hexane).

La teneur en hexane des tourteaux ne doit pas dépasser 0,03% pour éviter tout risque durant le transport. Etant donné que l'hexane est plus lourd que l'air, on risque d'avoir une augmentation de la concentration d'hexane dans les couches inférieures (et par conséquent de dépasser la limite d'explosivité de 42 g/m3 d'air) après un long transport. Etant donné que l'hexane s'évapore relativement vite, aucun effet nocif sur la santé du bétail consommant les tourteaux n'a été constaté jusqu'à présent.

2.3.5.3 Mélange d'hexane et d'eau

Si on veut évacuer des eaux usées chargées d'hexane, il faut veiller à ne pas dépasser 50 ppm (parts per million) d'hexane pour un volume total d'eaux usées de 3 - 5 m3/t de produit utilisé.

Pour le traitement des eaux usées en vue de leur rejet dans le milieu récepteur, le mélange d'hexane et d'eau est fractionné par gravité grâce à la différence de densité et de l'insolubilité (théorique) de ces deux fluides. La séparation se fait par décantation des deux fractions en décanteur à 40°C. L'eau, qui est la fraction la plus lourde, est extraite au fond tandis que l'hexane, qui est plus léger et surnage, est évacué par une pompe en surface. Un refroidissement à 40°C est nécessaire afin que la séparation ait lieu nettement au-dessous du point d'ébullition de l'hexane (68°C). L'hexane encore contenu dans l'eau est réduit par évaporation dans le cuiseur (à 90°C pour rester au-dessous du point d'ébullition de l'eau).

2.3.5.4 Présence d'hexane dans les eaux usées

Si l'on examine le bilan de matière des opérations, on constate donc qu'une quantité d'eau correspondant à 12% des matières premières à traiter est introduite dans le processus sous forme de vapeur (cf. point 2.3.3). 50% de cette eau restent dans les tourteaux et l'autre moitié redevient liquide par condensation. On a donc de l'hexane dans environ 0,06 m3 d'eaux usées par tonne de produit utilisé. Il est difficile de se prononcer avec exactitude sur les risques possibles pour l'environnement, surtout dans les régions tropicales, au cas où ce seuil serait dépassé (conséquences à long terme d'une éventuelle dégradation de l'écosystème), cette question n'ayant pas été suffisamment étudiée jusqu'à présent.

2.3.6 Raffinage

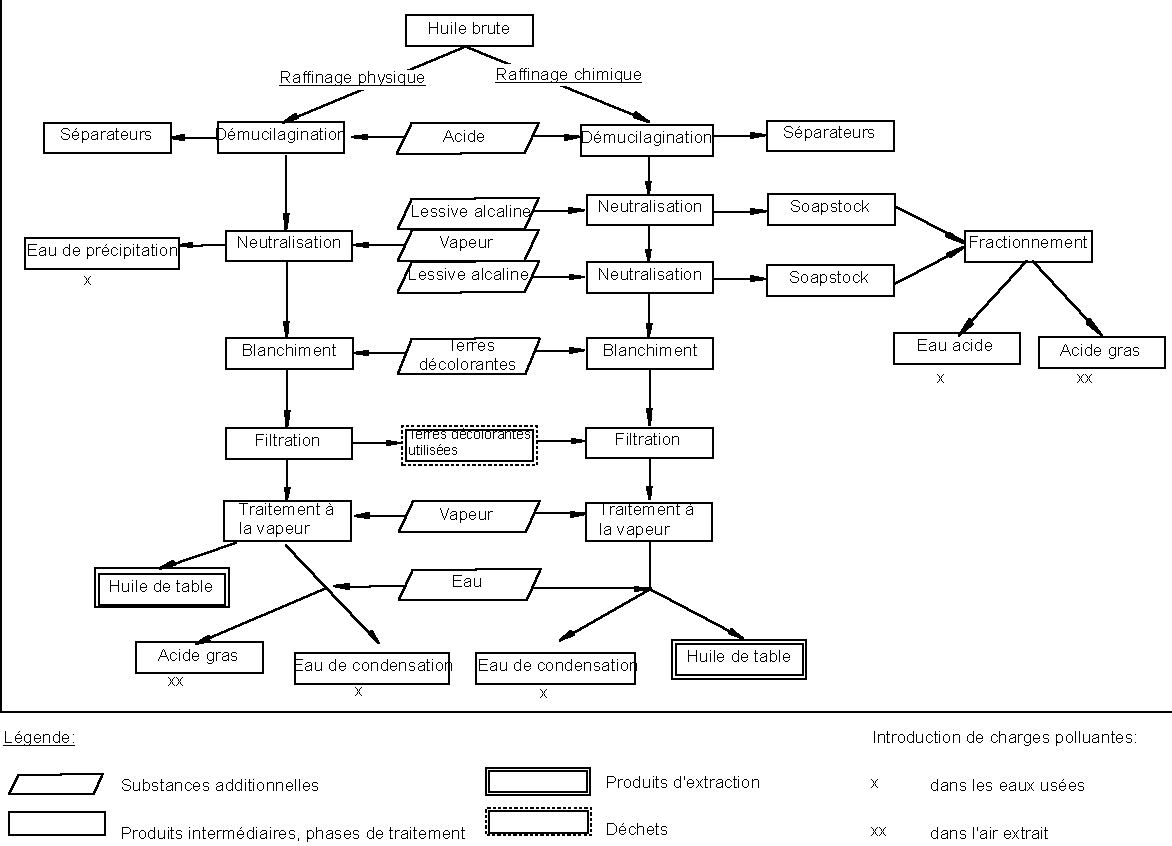
Les huiles obtenues par extraction doivent être débarrassées des impuretés qu'elles renferment (acides gras libres, particules de terre, de graines, lécithine, hydrates de carbone, graisses, mucilages, matières colorantes, cires et produits d'oxydation) afin d'améliorer leur conservation, leur goût, leur aspect et leur digestibilité. Le but du raffinage est d'éliminer les éléments mineurs indésirables et de préserver les substances nobles comme les vitamines, les antioxydants (tocophérols) ou certaines propriétés techniques. Le raffinage est composé pour l'essentiel de la démucilagination, de la neutralisation, du blanchiment et de la désodorisation de l'huile brute. Il produit la majeure partie des eaux usées ainsi que des substances odorantes gênantes. Les lessives et acides utilisés durant le raffinage constituent un danger potentiel pour le personnel (mesures de protection et initiation aux consignes de sécurité nécessaires). Le raffinage est illustré schématiquement à la figure 4.

La neutralisation de l'huile (élimination des acides gras libres) peut se faire par voie chimique ou physique. Dans le cas du procédé chimique, l'acide est neutralisé à l'aide de soude caustique, tandis qu'avec le procédé physique la neutralisation se fait par distillation à la vapeur d'eau. La neutralisation physique est d'usage courant pour l'huile de palme, de palmiste et de noix de coco. En revanche, on continue généralement de neutraliser l'huile de soja, de coton et de tournesol par voie chimique car la distillation à la vapeur d'eau est insuffisante en raison de leur teneur élevée en lécithine.

Le traitement des eaux usées étant plus simple dans le cas du procédé physique et le volume d'effluents étant par ailleurs moins important, on s'efforce dans le monde entier de mettre au point des procédés qui permettraient d'éliminer la lécithine des huiles précitées, afin de pouvoir les neutraliser ensuite par procédé physique.

Figure 4 - Représentation schématique de raffinage

2.3.6.1 Raffinage physique

Avec le procédé physique, l'huile est, dans une première étape, habituellement débarrassée des mucilages qu'elle contient au moyen d'acide phosphorique. L'acide entraîne la coagulation et la précipitation des matières protéiques, qui sont ensuite éliminées dans des séparateurs. La substance solide ainsi séparée est ajoutée aux tourteaux pour en faire des aliments pour le bétail. Afin d'éviter l'introduction de phosphates dans les eaux usées de la raffinerie, on utilise depuis peu, au lieu de l'acide phosphorique, de l'acide citrique, dont la dégradation ne fournit pas de substances polluantes, du fait notamment de son origine organique.

L'huile brute démucilaginée est ensuite blanchie à l'aide de terres décolorantes (alumine renfermant un pourcentage élevé de silicates): les pigments naturels de l'huile brute sont absorbés dans le lit de terres décolorantes. Après ce traitement, les terres décolorantes renferment des huiles résiduelles qu'il s'agit de récupérer. On dispose pour cela de deux procédés: Dans les petites installations, on a recours à un traitement à la vapeur d'eau qui permet de récupérer au moins une partie de l'huile, mais donne également des eaux usées. Dans les grandes installations, les terres décolorantes sont entièrement débarrassées de l'huile qu'elles contiennent dans des installations d'extraction spéciales. L'huile récupérée est de qualité médiocre. Le procédé donne des eaux usées et l'air extrait renferme des résidus de solvant. Les eaux usées et l'air doivent être épurés (séparateurs, installations de filtrage).

Les terres décolorantes issues de l'extraction peuvent être mises en décharge sans effets nuisibles pour l'environnement. Des décharges adéquates doivent être prévues dès le stade de la planification. Les terres décolorantes n'ayant pas subi l'extraction peuvent elles aussi être mises en décharge sans que cela constitue un préjudice direct pour l'environnement, mises à part les nuisances olfactives inévitables (les huiles contenues dans les terres décolorantes subissent une décomposition enzymatique naturelle s'accompagnant entre autres de la formation d'acides gras dégageant une odeur de rance). Les terres décolorantes représentent 3 - 5% en masse de l'huile brute utilisée.

Durant le traitement à la vapeur qui s'ensuit, les substances odorantes et aromatiques ainsi qu'environ 20 - 100 kg d'acides gras par tonne d'huile sont éliminés suivant le principe de la distillation à la vapeur d'eau (à 180 - 270° C sous un faible vide de l'ordre de 4 à 10 mbars). Ensuite, la vapeur traverse des dispositifs séparateurs, p. ex. des hydrocyclones (séparateurs centrifuges), où sont éliminés les gouttelettes d'huile et les acides gras qu'elle contient, puis elle est condensée par contact direct avec l'eau de refroidissement et recyclée. On obtient de cette manière un faible volume d'eaux usées, qui peuvent être traitées dans un dispositif de traitement biologique, à condition toutefois que la quantité de graisse ne dépasse pas 20 - 25 mg/l d'eaux usées. Quant aux acides gras, qui sont chargés d'huile, ils peuvent être transformés en savons dans les savonneries ou en d'autres produits dans l'industrie chimique.

2.3.6.2 Raffinage chimique

Dans le cas du procédé chimique, la démucilagination et la neutralisation de l'huile brute se succèdent directement à l'intérieur d'une même phase du processus. On commence par ajouter l'acide phosphorique (ou depuis peu l'acide citrique). L'acide phosphorique (ou citrique) provoque une démucilagination par précipitation des protéines. Ensuite, contrairement au procédé physique, on neutralise l'huile brute acide - acide du fait de la présence d'acides gras libres (2 - 10% selon la graine oléagineuse et les conditions de stockage) et de l'acide citrique ou phosphorique ajouté - par adjonction d'une lessive alcaline, généralement de la soude caustique. On obtient ainsi un mélange d'huile neutralisée, de mucilages et de savon (soapstock).

Après la séparation, l'huile brute obtenue est blanchie et traitée à la vapeur comme dans le procédé physique. On obtient ici les mêmes produits secondaires qu'avec la méthode physique, avec néanmoins une consommation nettement moindre de terres décolorantes. De même, le traitement à la vapeur ne donne qu'un dixième environ de la quantité d'huile et d'acides gras obtenus sinon en cas de raffinage physique.

2.3.6.3 Traitement des savons et des mucilages

Le traitement des savons et des mucilages pose des problèmes d'évacuation des effluents. Le savon est tout d'abord amené à ébullition et fractionné en ses différentes phases avec de l'acide sulfurique qui déstabilise l'émulsion. On obtient ainsi des acides gras, qui sont séparés de l'eau acide dans des bassins de décantation. L'eau acide est ensuite neutralisée avec de la chaux éteinte et refroidie. Les substances organiques devraient être séparées par voie mécanique ou biologique. Les eaux résiduaires doivent être évacuées en observant les conditions suivantes (paramètres en usage en Allemagne à titre d'information):

- Température maximale 35° C
- Teneur maximum en sulfate résultant de l'adjonction d'acide sulfurique: 600 mg/l.

Le volume des eaux usées est, dans des conditions modernes de fabrication, de l'ordre de 0,5 m3/t de produit utilisé si on procède à une neutralisation chimique par voie humide avec élimination du savon. Cela représente seulement 5% environ du volume total des eaux usées d'une raffinerie. Etant donné leur teneur élevée en substances organiques et la demande chimique d'oxygène (DCO) beaucoup plus élevée qui en résulte, ces eaux usées atteignent néanmoins à elles seules 50 - 60% de la demande chimique totale en oxygène autorisée en Allemagne pour une raffinerie. Le déversement de ces eaux usées doit donc être contrôlé afin de s'assurer que les valeurs limites sont bien respectées.

2.3.6.4 Comparaison des procédés physique et chimique de raffinage du point de vue de la protection de l'environnement

Le procédé physique de la distillation permet de réduire considérablement le volume des eaux usées résultant de la neutralisation, tout particulièrement si on procède à une épuration préalable des vapeurs. Ce procédé implique néanmoins une consommation beaucoup plus élevée de terres décolorantes que dans le cas du raffinage chimique. C'est pourquoi, pour des raisons financières on a souvent recours au raffinage chimique qui a néanmoins l'inconvénient, comme on l'a vu précédemment, de produire des quantités importantes d'eaux usées très polluantes qui doivent être contrôlées avant d'être évacuées dans les égouts et/ou les eaux naturelles pour s'assurer que les valeurs limites sont bien respectées. Le raffinage physique est préférable au raffinage chimique car les terres décolorantes sont moins préjudiciables à l'environnement.

3. Aspects à inclure dans l'analyse et l'évaluation des effets sur l'environnement

3.1 Air

Les valeurs limites de rejet sont définies en Allemagne dans les Instructions Techniques sur le maintien de la pureté de l'air "TA-Luft". Elles définissent les conditions d'application de la loi fédérale sur la protection contre les immissions (BImSchG). Les directives du VDI (association des ingénieurs allemands) fixent, par ailleurs, les concentrations maximales d'émission (MIK) à respecter pour certains polluants atmosphériques.

Selon les Instructions Techniques sur le maintien de la pureté de l'air "TA-Luft", l'émission de poussières ne doit pas dépasser 50 mg/m3 d'air pour un flux massique de 0,5 kg/h pour les substances organiques dans les entreprises industrielles. L'air évacué après l'extraction ne doit pas contenir plus de 150 mg d'hexane/m3 à l'heure actuelle.

3.2 Bruit

Si le bruit est supérieur à 70 dB(A), il convient de prendre des mesures propres à l'atténuer (p. ex. protections auditives ou systèmes d'insonorisation sur les machines). A titre de comparaison, on notera que le bruissement des feuilles par vent faible atteint un niveau sonore de 25 à 35 dB(A), une conversation à voix normale 40 à 60 dB(A). Au poste de travail, une exposition à env. 85 dB(A) ou plus pendant des années et pendant une grande partie des horaires de travail entraîne un risque de lésion auditive. Mais une exposition permanente à un faible niveau sonore constant est tout aussi nuisible qu'une exposition à un niveau sonore plus élevé pendant une brève durée.

Les Instructions Techniques sur la protection contre le bruit "TA-Lärm" définissent en Allemagne les lignes directrices pour la protection contre le bruit ainsi que les seuils de nuisance sonore. Ces seuils de nuisance sont les suivants:

- 65 dB(A) le jour et 50 dB(A) la nuit dans les zones où les installations industrielles prédominent,
- 55 dB(A) le jour et 40 dB(A) la nuit dans les zones où les habitations prédominent.

A signaler que les émissions de bruit à l'intérieur des bâtiments peuvent avoir des effets plus ou moins nocifs selon les matériaux et méthodes de construction, auquel cas les valeurs indiquées doivent être éventuellement abaissées en conséquence.


Table des matières - Précédente - Suivante