Back to Home Page of CD3WD Project or Back to list of CD3WD Publications

Avant-propos

Table des matières - Suivante

Les appellations employées dans cette publication et la présentation des données qui y figurent n'impliquent de la part de l'Organisation des Nations Unies pour l'alimentation et l'agriculture aucune prise de position quant au statut juridique des pays, territoires, villes ou zones, ou de leurs autorités, ni quant au tracé de leurs frontières ou limites.

M-17
ISBN 92-5-203108-1

Tous droits réservés. Aucune partie de cette publication ne peut être reproduite, mise en mémoire dans un système de recherche bibliographique ni transmise sous quelque forme ou par quelque procédé que ce soit électronique, mécanique, par photocopie ou autre, sans autorisation préalable Adresser une demande motivée au Directeur de la Division des publications, Organisation des Nations Unies pour l'alimentation et l'agriculture, Vialedelle Torme di Caracalla, 00100 Rome, ltalie, en indiquant les passages ou illustrations en cause

(c) FAO 1992


Preface

"Tous les jours, des millions d'individus ne mangent pas à leur faim et parmi eux, beaucoup ne mangent tout simplement pas".

Pour nombre de pays en voie de développement les céréales et les légumineuses à grain représentent l'élément essentiel du régime alimentaire des populations, surtout de celles à plus faibles revenus, généralement rurales.

Dans ces pays, l'autosuffisance alimentaire reste encore souvent un objectif à atteindre, et cela n'est pas toujours ou uniquement dû à l'inefficacité des systèmes de production locale.

L'ampleur des pertes après-récolte limite parfois sérieusement l'impact des efforts faits pour accroître les productions vivrières; la disponibilité d'aliments au niveau local s'en trouve réduite, condamnant les politiques nationales à avoir recours à des importations massives de denrées et augmentant ainsi leur dépendance alimentaire.

Les gouvernements des pays en voie de développement, ainsi que nombre d'ONG, d' organismes de coopération internationale, bilatérale et multilatérale, et plus particulièrement la FAO, sont engagés depuis plusieurs années dans la réalisation de projets visant à la prévention des pertes alimentaires.

Les expériences acquises dans le cadre de ces interventions ont souvent mis en évidence la nécessité non seulement d'améliorer les procédés de production, mais encore de sensibiliser les producteurs comme les institutions intéressées au problème des pertes après-récolte.

Cet ouvrage s'adresse en priorité aux membres du personnel technique ou administratif de services gouvernementaux ou d'organismes d'aide au développement, qui travaillent dans le cadre de projets de terrain liés à la prévention des pertes de grains. Il prétend constituer un manuel d'information de base sur les opérations après-récolte des principales denrées vivrières des pays en développement: le riz, le mais, le sorgho, les haricots, l'arachide et le tournesol.

A ce titre il sera utile aux agents de terrain (vulgarisateurs, animateurs ruraux, agents de développement) qui participent à l'exécution de projets visant à l'amélioration des opérations après-récolte.

Il s'adresse aussi à ceux qui oeuvrent à la production proprement dite de ces mêmes grains vivriers, et qui, du fait d'un cloisonnement interdisciplinaire regrettable, ne disposent que d'une connaissance partielle et généralement insuffisante des problèmes liés aux opérations d'après-récolte.

Des efforts mal déployés au cours des dernières décennies, et visant surtout à l'amélioration des rendements plus qu'à la valorisation des produits après leur récolte, ont conduit à des situations paradoxales. En effet, bien que les conditions techniques d'accroissement de la production soient réunies, cet accroissement ne peut avoir lieu à cause d'un blocage au niveau aprés-récolte.

Par exemple, depuis les années '70, dans la vallée du Fleuve Sénégal et dans de nombreux périmètres irrigués aménagés en Afrique de l'Ouest, l'objectif de la double récolte annuelle n'a encore pu être atteint. L'une des principales causes de ce retard tient au fait que l'opération du battage du riz est manuelle.

La main d'oeuvre disponible étant peu nombreuse, cette opération est retardée de plusieurs semaines, ce qui empêche la mise en culture immédiate de la parcelle pour une seconde culture. Un goulet d'étranglement à ce niveau a donc des répercussions directes sur la production elle-même.

L'introduction de petites batteuses mécaniques à moteur, dans un tel contexte, peut non seulement représenter une réduction du coût de l'opération de battage, mais encore stimuler la production elle-même en favorisant la double récolte annuelle.

Cet exemple met en évidence l'idée que l'amélioration de la production doit aller de pair avec l'amélioration des opérations après-récolte et la prévention des pertes après-récolte.

Dans cet esprit, cet ouvrage pourra intéresser tous ceux qui, d'une manière ou d'une autre, oeuvrent sur le terrain à l'amélioration de la production vivrière dans les pays en développement.

Cet ouvrage prétend contribuer à unifier les critères et à favoriser une diffusion homogène des connaissances rattachées aux technologies aprés-récolte

De la détermination de la maturité physiologique à la commercialisation des produits, il examine l'ensemble de la chaîne physique qui va de la récolte au consommateur, et constitue le "système aprés-récolte".

Du point de vue technologique, il traite spécialement des opérations de récolte, séchage, battage/égrenage, stockage et transport des principales céréales (mais, sorgho, riz), légumineuses à grain (haricots) et oléagineuses (arachide, tournesol).

Des expériences ou des solutions découlant de l'adoption de méthodes traditionnelles, de technologies appropriées et de systèmes mécanisés sont systématiquement présentées.

Compte tenu de l'ampleur des thémes traités ainsi que du public auquel s'adresse cette publication, nous nous sommes efforcés d'adopter une approche simplifiée et concrète des sujets, en insistant moins sur les aspects théoriques, pour lesquels il existe une bibliographie fort riche et largement diffusée.


Introduction

Pour ceux qui vivent du travail de la terre, c'est une grande satisfaction de pouvoir admirer un champ de mais, de sorgho ou de haricots sur le point d'être récolté.

Mais quelle déception lorsque l'on doit constater qu'après la récolte, une partie quelquefois importante du grain produit a été perdue, OU s'est tellement détériorée qu'elle est devenue impropre à la consommation ou à la vente.

Que s'est-il passé, à quel moment? Et surtout, que peut-on faire, après tant d'efforts, tant d'heures consacrées aux travaux des champs, pour éviter de subir des pertes après-récolte?

Avant de tenter de répondre à ces questions, il est bon de rappeler brièvement la suite d'opérations auxquelles sont soumis les produits,

une fois que la récolte a été faite.


Systeme apres-recolte et grains

Définition

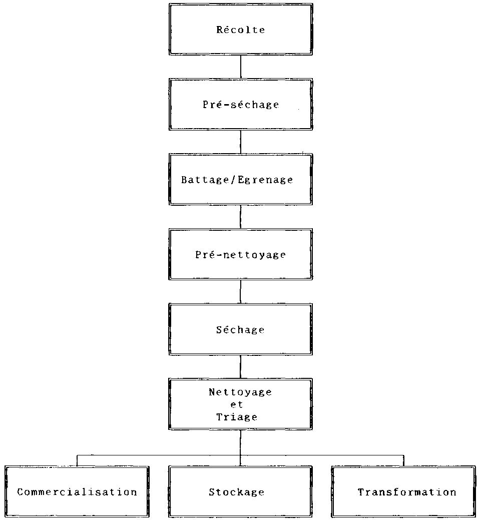
Dans la chaîne agro-alimentaire, l'opération de récolte représente l'étape de passage entre la phase de production agricole proprement dite et celle de conditionnement ou plus généralement de traitement du produit.

Graphique

La récolte, effectuée manuellement ou à l'aide de machines, ne doit avoir lieu, généralement, que lorsque le produit a atteint son degré optimal de maturité.

Après la récolte, il peut être nécessaire de procéder à un préséchage du produit, avant de le soumettre aux opérations suivantes de battage ou d'égrenage.

Les grains obtenus doivent subir les opérations de nettoyage et de séchage, afin qu'ils puissent être stockés ou être l'objet de transformations ultérieures.

Le stockage peut être fait en vrac ou en sacs, chez les producteurs euxmêmes (stockage à la ferme), dans des centres de collecte, ou encore auprès d'organismes stockeurs.

Enfin, les grains sont acheminés des entrepôts aux lieux de commercialisation pour la vente aux consommateurs, aux acteurs de l'artisanat alimentaire, ou aux industries agro-alimentaires.

L'enchaînement fonctionnel de ces opérations et leurs interactions réciproques contribuent à former un système complexe que nous nommons système après-récolte

TECHNOLOGIES ET PHASES DU SYSTEME APRES RECOLTE POUR: LES GRAINS

OPERATIONS APRES-RECOLTE TECHNOL0GIES TRADITIONNELLES TECHNOL0GIES INTERMEDIAIRES TECHNOL0GIES INDUSTRIELLES
Récolte Manuelle Manuelle et mécanisée Mécanisée
Pré-séchage Sur pied ou en tas En cribs ou en tas  
Stockage en épis En greniers traditionnels En cribs  
Battage Manuel Mécanisé Mécanisé
Pré-nettoyage   Mécanisé Mécanisé
Séchage Naturel Artificiel Artificial
Nettoyage et triage Vannage au vent Mécanisé Mécanisé
Stockage en grains En greniers traditionnels En sacs ou en vrac En sacs ou en vrac
Transformation Manuelle Mécanisée Mécanisée

Les cereales

Le riz

Graminée originaire des régions tropicales de l'Asie (Chine et Indochine), le riz est l'aliment de base d'une grande partie de l'humanité.

Lorsqu'ils ont atteint la maturité physiologique, les épis de riz sont coupés et laissés en gerbes sur le champ pour un pré-séchage.

Ensuite, on effectue le battage manuellement ou mécaniquement, pour séparer le paddy, c'est-à-dire l'ensemble du grain et de ses enveloppes protectrices (balles), de la paille.

Quand on récolte le riz à l'aide de moissonneuses-batteuses, les opérations de coupe et de battage s'effectuent simultanément.

Après le battage, le paddy obtenu contient souvent des impuretés (terre, pierres, résidus végétaux, etc.) et sa teneur en eau est supérieure à 20%.

Afin de pouvoir le conserver ou le décortiquer, il est donc nécessaire de procéder à son pré-nettoyage, puis d'abaisser son taux d'humidité à environ 14%, en procédant au séchage.

Cette opération peut s'effectuer de manière naturelle, en exposant les grains de paddy à l'air et au soleil, et en les remuant fréquemment; ou bien de manière artificielle, en soumettant le paddy au passage d'un courant d'air sec et modérément chauffé, à l'intérieur de séchoirs mécaniques.

Une fois séché, le paddy est nettoyé avant d'être stocké (en sacs ou en vrac) dans des magasins ou des silos.

Le paddy séché et nettoyé est prêt à être usiné, c'est-à-dire soumis aux traitements suivants:

- décorticage: on enlève les enveloppes externes du grain (balles) manuellement (pilon et mortier) ou au moyen de décortiqueurs (à meules ou à rouleaux) pour obtenir le "riz cargo";

- blanchiment: on élimine les couches superficielles (péricarpe) et le germe du grain par passage du riz cargo dans des blanchisseurs, pour obtenir le "riz blanc".

Le riz blanc, après triage, peut être soumis à d'autres traitements de polissage ou de glaçage (avec un mélange de talc et de glucose): le but de ces traitements est d'améliorer la valeur commerciale du produit et d'en prolonger la durée de conservation.

Le riz ainsi obtenu est prêt à être emballé et commercialisé.

100 kg de paddy traité dans des rizeries industrielles, donnent environ 60 kg de riz blanc, 10 kg de brisures, 10 kg de son et farine, et 20 kg de balles.

En raison de sa grande valeur nutritive, le riz est consommé principalement dans l'alimentation humaine.

Dans l'industrie, on l'emploie pour la production d'alcool, de bière, d'amidon, d'huile et d'autres produits dérivés.

Les sous-produits tels que les brisures et les farines sont souvent destinés à l'alimentation animale.

Les balles de riz sont parfois utilisées comme combustible et leurs cendres comme engrais.

Le maïs

Céréale originaire des zones tropicales d'Amérique, le maïs est une graminée dont la culture est l'une des plus répandues au monde.

Le mais peut être récolté soit en épis, soit en grains.

La récolte des épis peut s'effectuer à la main ou à l'aide de machines agricoles appropriées (corn-picker ou cucilleur-épanouilleur).

Les épis récoltés sont démunis de leurs enveloppes foliaires (spathes) puis soumis à l'égrenage manuel ou mécanique.

En culture familiale et lorsque la récolte a lieu en saison sèche, les épis (avec ou sans spathes) peuvent être séchés au soleil, puis conservés sous abri.

En culture industrielle, par contre, on récolte le maïs uniquement à l'aide de systèmes mécanisés (cueilleurégreneur ou moissonneuse-batteuse), en mesure de fournir des grains prêts pour le séchage ou la vente.

Au moment de la récolte, et en particulier en période de pluie, les grains de mais ont une teneur en eau trop élevée pour permettre une bonne conservation; aussi, avant de procéder au stockage, faut-il sécher le produit, afin d'en abaisser le taux d'humidité à 14% environ.

Le séchage artificiel des grains, obtenu par circulation d'air sec et chauffé, est réalisé dans des installations situées dans les centres de collecte ou de stockage, ou encore dans les unités de transformation (moulins, usines d'aliments pour le bétail, etc.) équipées de séchoirs appropriés.

Une fois séché, le mais est nettoyé, puis conservé (en sacs ou en vrac) dans des magasins ou des silos.

Le mais séché et nettoyé est prêt pour la vente ou pour les transformations ultérieures.

Dans l'alimentation humaine, le mais peut être consommé en épis frais, sous forme de galettes à partir de pâtes obtenues par cuisson du grain, mais on peut aussi consommer les farines ou les semoules obtenues après décorticage puis mouture

L'industrie de transformation utilise en outre le mais dans la production d'huiles et de margarines, d'aliments pour bétail, de bières, d'aliments pour enfants, de savons, colles, vernis.

Le sorgho grain

Le sorgho grain, appelé également gros mil, est une graminée originaire des zones d'Afrique centrale et orientale (Ethiopie, Soudan).

Lorsqu'elles ont atteint la maturité physiologique, on coupe les particules de sorgho et on les laisse sécher au soleil.

Les épis de grains ainsi obtenus peuvent être conservés dans des greniers traditionnels, ou bien soumis directement au battage, manuel ou mécanique.

Comme pour le riz, mais beaucoup plus rarement en zones tropicales, les opérations de coupe et de battage peuvent être effectuées simultanément par des moissonneuses-batteuses.

Dans les climats chauds et à faibles précipitations, on peut différer la récolte du sorgho jusqu'à séchage complet des grains au champ.

Si les grains présentent une teneur en eau supérieure à 13%, il faut procéder au séchage du produit avant de pouvoir le conserver ou le traiter.

Une fois séché, le sorgho est nettoyé, puis conservé (en sacs ou en vrac) dans des magasins ou des silos.

Le sorgho séché et nettoyé est prêt pour la vente ou pour les transformations ultérieures.

On peut consommer le sorgho, comme le maïs, en utilisant les farines ou les semoules obtenues par décorticage, puis mouture.

L'industrie de transformation emploie cette céréale dans la production d'aliments pour le bétail, de bière, d'huiles, de colles ou adhésifs, etc.

Les légumineuses à grain

Le haricot

Originaire des zones tropicales d'Amérique, le haricot est une légumineuse très largement cultivée pour sa valeur nutritive élevée, due à la teneur en protéines de ses grains.

On peut récolter le produit à la main en arrachant ou en fauchant la plante, que l'on laisse pré-sécher puis que l'on soumet au battage (manuel ou mécanique); ou bien on utilise une moissonneuse-batteuse.

Après le battage, les haricots obtenus contiennent souvent des impuretés et leur teneur en eau est supérieure a 20%. Avant de pouvoir les stocker, il est donc nécessaire de procéder au prénettoyage, puis d'abaisser leur taux d'humidité à environ 14%, par le séchage (naturel ou artificiel).

Les méthodes traditionnelles de stockage des légumineuses à grain requièrent l'emploi de jarres, greniers en terre, bouteilles, mais on obtient les résultats les plus satisfaisants en conservant les grains bien secs dans des récipients hermétiques (bidons ou fûts métalliques, sacs en matière plastique, etc.).

Quant au stockage commercial, il se fait en sacs, dans des magasins.

Les haricots ainsi produits sont prêts pour la vente et la consommation.

Les oléagineuses

L'arachide

Originaire des zones tropicales et subtropicales d'Amérique, l'arachide est une légumineuse principalement cultivée pour la richesse en huile de ses graines.

On récolte le produit à la main ou à la machine, en arrachant la plante et en laissant sécher les gousses sur le champ, pendant deux ou trois jours.

Ensuite, lorsque le taux d'humidité est inférieur à 15X, on peut séparer les gousses des fanes par les opérations, manuelles OU mécaniques, de battage.

En culture mécanisée, ces opérations d'arrachage et de battage peuvent s'effectuer directement sur plantes fraîches, à l'aide de machines spéciales comme les arracheuses-batteuses.

Après le battage, on soumet les arachides au pré-nettoyage, puis au séchage artificiel.

Lorsque le taux d'humidité est tombé à 7-8X, les gousses d'arachides sont prêtes à être stockées en vrac à l'air libre (en pyramides appelées "secco"), ou dans des magasins bien secs et ventilés.

Après le séchage, on peut procéder directement au décorticage puis au nettoyage des arachides.

Une fois mises en sacs, les arachides décortiquées sont stockées à l'air libre ou dans des magasins.

Dans les industries de transformation (huileries), les graines d'arachide décortiquées sont de plus en plus souvent stockées en si1os.

En huilerie, les graines d'arachide séchées, décortiquées et nettoyées sont prêtes pour les traitements d'extraction de l'huile.

Dans l'alimentation humaine on consomme leur huile, mais aussi les arachides elles-mêmes sous forme d'arachides de bouche (en coques fraîches bouillies, en coques grillées telles quelles ou salées, décortiquées grillées et enrobées) ou de beurre d'arachide.

Les sous-produits d'huilerie, en particulier le tourteau d'arachide, constituent une excellente matière première pour l'alimentation animale.

Le tournesol

Originaire de l'Amérique du Nord, le tournesol est une plante principalement cultivée pour la richesse en huile de ses graines.

La récolte des capitules (inflorescences) s'effectue, à la main ou à la machine, lorsque les plantes ont les feuilles supérieures sèches et les inflorescences fanées.

Si la teneur en eau du produit récolté est supérieure à 15%, il faut présécher les capitules en cribs, avant de procéder à l'égrenage, manuel ou mécanique.

En culture mécanisée, les opérations de récolte et d'égrenage sont effectuées simultanément par des moissonneuses-batteuses.

Lorsque le taux d'humidité est inférieur à 9%, les graines de tournesol peuvent être directement conservées, ou soumises aux traitements d'extraction d'huile. Si le taux d'humidité est supérieur, il faut alors procéder au séchage artificiel des graines.

Vu l'excellente qualité de l'huile obtenue, les graines de tournesol sont presque exclusivement utilisées dans l'industrie huilière.

Outre son emploi dans l'alimentation, l'huile de tournesol sert également de matière première dans la fabrication de couleurs pour la peinture, de savons, d'huile d'éclairage.

Les sous-produits d'huilerie, et en particulier le tourteau, sont un excellent aliment pour le bétail.


Pertes apres-recolte

Définition

Par l'expression "pertes après-récolte", on entend une réduction quantitative et qualitative mesurable d'un produit donné.

Ces pertes peuvent se produire tout au long des différentes phases caractérisant le système après-récolte.

Cette définition doit également prendre en compte les cas de détériorations des produits. Cependant, plus que de pertes à proprement parler, il serait plus juste de parler de limitation dans l'utilisation du produit. En effet, des grains partiellement détériorés par des insectes, par exemple, peuvent ne plus être appropriés à la consommation humaine, ou à la commercialisation. Si telles étaient leurs destinations, nous devons admettre qu'il s'agit de pertes, même si l'on peut récupérer les grains en les utilisant pour l'alimentation des animaux de basse-cour.

Du point de vue économique, la somme des pertes de quantité et de qualité des produits correspond inévitablement à des pertes monétaires.

A ces pertes économiques directes s'ajoutent celles découlant de la mauvaise gestion des systèmes après-récolte. Elles se traduisent par un manque de croissance de la production et par là même du revenu des producteurs.

Pertes et systeme apres-recolte

Une mauvaise qualité des semences, des pratiques culturales inadéquates, ou des attaques d'insectes aux champs, peuvent provoquer des pertes de produits avant même leur récolte. Mais notre propos se limite ici à la prévention des pertes après la récolte.

A partir donc de la récolte, les grains sont soumis à une série d'opérations durant lesquelles peuvent se produire des pertes quantitatives et qualitatives.

La séquence de ces opérations et les conditions dans lesquelles elles se déroulent peuvent, en outre, être à l'origine de phénomènes physiques et biochimiques entraînant l'altération des grains à des stades ultérieurs du système après-récolte.

Une récolte tardive, par exemple, peut entraîner des pertes dues à l'attaque par les oiseaux et autres ravageurs.

Un séchage insuffisant des grains peut entraîner des pertes dues au développement de moisissures et d'insectes.

Le battage peut entraîner des pertes par brisure des grains, favorisant par la suite le développement d'insectes.

De mauvaises conditions de stockage peuvent entraîner des pertes dues à l'action combinée de moisissures, insectes, rongeurs et autres ravageurs.

Les conditions de transport ou un emballage défectueux des grains peuvent entraîner des pertes quantitatives de produit.

Enfin, outre ces facteurs, il en est d'autres qui peuvent souvent avoir une part de responsabilité dans les pertes après-récolte tels que par exemple: l'organisation de la commercialisation, les politiques sectorielles et autres aspects de nature socio-économique.

NATURE ET CAUSES PRINCIPALES DES PERTES APRES-RECOLTE.

NATURE Récolte prématurée Par insuffisance:
  Mauvaise maturation -capital
  Mauvais battage -professionnalité
En Poids Séchage insuffisant -équipements
  Nettoyage insuffisant -pesticides
  Attaque d'oiseaux -emballages
  Attaque de rongeurs -transport
En qualité Attaque d'insectes -organisation
  Attaque de micro-organismes Par contraintes:
  Modification biochimiques -sociales
  Coulage et gaspillage -économiques
Economiques Teneur en eau inadéquate au stockage -politiques
  Techniques de stockage et de transformation inadéquate  

Il ressort que, si l'on veut aborder de façon concrète le problème des pertes après-récolte, il est nécessaire de connaître avant tout, dans chaque contexte, la nature et le nombre des manipulations auxquelles est soumis le produit, ainsi que les facteurs et l'incidence des pertes durant chaque phase du processus.

A titre d'exemple, on trouvera dans le tableau ci-dessous, pour chaque stade du système après-récolte, les estimations relatives aux pertes quantitatives de riz, dans la région du sud-est asiatique.

PHASES

PERTES

  Min. Max.
Récolte 1% 3%
Manutention 2% 7%
Battage 2% 6%
Séchage 1% 5%
Stockage 2% 6%
Transformation 2% 10%
Total 10% 37%

Dans de nombreux pays en voie de développement, des pertes globales après-récolte de céréales et de légumineuses à grain de l'ordre de

10-15% semblent être assez courantes. Dans certaines régions de l'Afrique et de l'Amérique latine, on trouve des valeurs plus élevées, qui peuvent atteindre jusqu'à 50% des quantités récoltées.

Jusqu'à présent nous ne disposons pas de données réellement fiables sur le niveau effectif des pertes après-récolte.

Les causes de cette lacune sont multiples:

- il n'existe pas de méthodes mathématiques universelles permettant d'établir un "modèle";

- l'ampleur des pertes peut considérablement fluctuer en fonction des conditions climatiques (saison des pluies, etc.), des variétés, des localités, etc.;

- nombre d'institutions nationales traitent la problématique des pertes après-récolte d'une manière négligente et superficielle, la considérant comme marginale par rapport aux problèmes de production agricole;

- il est difficile d'établir des estimations crédibles sur les pertes quantitatives et qualitatives, surtout dans des contextes ou font défaut les moyens, les stratégies et les compétences spécifiques;

- la carence de structures nationales permanentes adéquates interdit le suivi de l'état des pertes après-récolte.

Les pertes de poids

Une diminution de la substance physique du produit se traduit par une perte de poids.

Il convient de distinguer néanmoins perte de poids et perte de produit. La diminution de la teneur en humidité entraîne une baisse de POIDS, qui n'est pas une perte alimentaire. A l'inverse, une augmentation de poids par absorption d'humidité, à la suite de pluies sur un stock en plein air par exemple, peut causer de graves dégâts qui entraîneront des pertes.

Perte de poids

Les pertes de poids sont dues principalement à l'action prolongée de ravageurs (insectes, oiseaux, rongeurs), ou au coulage des produits (sacs percés, pertes durant la manutention des grains, etc.). Elles peuvent se produire pratiquement à toutes les phases du processus de production, mais plus particulièrement pendant la récolte, le stockage et le transport ou la manutention des grains.

Les pertes de poids provoquées par les déprédateurs n'apparaissent pas au premier coup d'oeil; un acheteur inexpérimenté peut donc être trompé. Pour les apprécier, il convient de prendre un volume égal de céréales propres et saines, de moudre les deux échantillons et de peser la farine obtenue dans chacun des cas. On constatera que l'échantillon détérioré produit moins de farine.

Inversement, cette méthode peut aussi être utile pour éviter d'éventuelles fraudes sur le poids, car il est facile d'augmenter ce dernier en humidifiant le grain ou en ajoutant des corps étrangers tels que des cailloux, de la terre ou des balayures.

Pour éviter toute confusion, il est convenu de parler de pertes de poids de matière sèche.


Table des matières - Suivante